Skip to Content
BayesiaLabHellixiaExamplesPhilosophyHegel: The Phenomenology of Spirit (1807)

Hegel: The Phenomenology of Spirit (1807)

Georg Wilhelm Friedrich Hegel’s Phenomenology of Spirit, published in 1807, is a cornerstone of modern Western philosophy, marking a turning point in the history of thought. Often regarded as one of the most complex and demanding philosophical works, it continues to profoundly influence philosophical reflection to this day. Its conceptual depth, dense style, and particularly challenging language make it a formidable task, even for experienced readers. The abstract terms and complex syntactical constructions used by Hegel require sustained attention and deep reflection to be fully understood.

The excerpt below is a representative illustration of the style of this work, where Hegel explores the notions of self-consciousness, recognition, and infinity through a subtle interplay of contradictions and unities.

Self-consciousness is in and for itself while and as a result of its being in and for itself for an other; i.e., it is only as a recognized being. The concept of its unity in its doubling, of infinity realizing itself in self-consciousness, is that of a multi-sided and multi-meaning intertwining, such that, on the one hand, the moments within this intertwining must be strictly kept apart from each other, and on the other hand, they must also be taken and cognized at the same time as not distinguished, or they must be always taken and cognized in their opposed meanings. This twofold sense of what is distinguished lies in the essence of self-consciousness, which is to be infinitely or immediately the opposite of the determinateness in which it is posited. The elaboration of the concept of this spiritual unity in its doubling presents us with the movement of recognizing.

Our approach to analyzing The Phenomenology of Spirit marks a significant evolution compared to our previous analyses, such as those conducted on Hobbes and Locke.

Whereas previously we based our analyses on semantic networks (Dimension Elicitor to identify key dimensions related to the works, generation of embeddings, unsupervised learning to highlight semantic correlations), our current method uses Hellixia to generate two types of conceptual visualizations:

  • Semantic Flowchart that illustrate the progression and sequence of key concepts.
  • Causal Semantic Diagrams that represent the cause-and-effect relationships between key concepts.

Moreover, our approach leverages large language models (LLMs) in two ways:

  • by directly utilizing the knowledge embedded in these models, i.e., drawing from the vast corpus of texts used in their training.
  • by using Hellixia to analyze specific passages, thus combining the studied text with the integrated knowledge of the LLMs.

Thanks to Hellixia, the study of The Phenomenology of Spirit becomes a more accessible intellectual journey, providing researchers, students, and philosophy enthusiasts with the necessary tools to decipher and fully appreciate the depth of Hegelian thought.

Check out the podcast automatically generated by NotebookLM.

Global Conceptual Mapping

The primary objective here is to identify and prioritize the most fundamental concepts of this complex philosophical work. We will begin by unveiling the most important concepts, before expanding our analysis to the 25 key concepts.

This hierarchical approach structures Hegelian thought in an accessible and orderly manner, thus facilitating the understanding of the interconnections and theoretical developments present in the text. By highlighting the essential concepts, we provide readers with an intellectual roadmap to guide their reading and study, making the exploration of Hegel’s often abstract and esoteric ideas less daunting.

Semantic Flowchart - Simple

We present here a method for developing a Semantic Flowchart by directly leveraging the knowledge embedded in LLMs.

  1. We begin by creating a node titled “Hegel: Phenomenology of Spirit.”
  2. After selecting this node, we use Hellixia’s Semantic Flowchart Generator feature.
  3. We configure the settings as shown in the screenshot below:
Click to Zoom

It’s important to highlight that our entire analysis was conducted using the French version of The Phenomenology of Spirit. As a result, all outputs are originally in French. To make this analysis accessible to a broader audience, we’ve utilized Hellixia’s translation capabilities to convert all the networks we’ve generated during this study from French to English.

The process generates the following Semantic Flowchart:

This diagram outlines a progressive development process of human consciousness. Each stage represents a more sophisticated form of awareness and understanding, with the ultimate culmination being absolute knowing—a total, integrated knowledge of the world and oneself. This model aims to clarify how individuals attain an increasingly profound understanding of reality and their own nature. Hegel envisions this journey as an ascent toward the Absolute Spirit, where consciousness reaches its full realization.

Semantic Flowchart - Moderate Complexity

We continue our global analysis by slightly increasing the complexity of the diagram. To do this, we create a new graph and repeat the previous steps, but with two notable differences in our approach. First, we leave the default node name (“N1”) unchanged. Next, we use the General Context field to indicate “Hegel: Phenomenology of Spirit”, as specified in the configuration below:

Click to Zoom

This change in approach is not arbitrary; it results from various tests conducted with different LLM engines and configurations. It is crucial to keep in mind that, due to the complexity of the prompts generated by Hellixia, simple option modifications can lead to the generation of significantly different models. This is why these tools should be seen as assistants: expert analysis is ALWAYS essential to validate or modify the generated models.

The Semantic Flowchart generated through this process presents a more nuanced and detailed view of the interconnections between Hegelian ideas, offering a visual representation that is both more faithful and accessible to the theoretical complexity of the work.

Comment Development

To deepen our understanding of these key concepts, we leverage the newly integrated features in Hellixia, which allow us to develop or summarize the comments associated with selected nodes (Node Contextual Menu > Properties > Comments).

This ability to expand and condense comments offers remarkable flexibility in our exploration of the Phenomenology of Spirit. When a more in-depth analysis is required, we can develop these comments to access detailed and contextualized explanations.

Click to Zoom

If we want a more concise overview, we can, of course, summarize the elaboration generated previously.

Click to Zoom

This feature allows us to seamlessly navigate between different levels of complexity. We can thus adapt our reading to the specific needs of our analysis, easily shifting from a macroscopic view of Hegel’s ideas to a microscopic examination of their nuances and implications.

Causal Diagram - High Complexity

For this final global analysis, we adopt a more in-depth causal approach. This method unfolds in two steps. First, we generate a semantic network using the keyword Theses. This approach allows us to extract and highlight the 25 main theses that structure Hegel’s work.

Click to Zoom

These theses represent the conceptual pillars on which the philosophical framework of the Phenomenology is built.

Click to Zoom

Next, we proceed to a more detailed analysis by identifying the causal relationships that link these concepts using Hellixia’s Causal Relationship Finder feature. This step is crucial as it allows us to move beyond merely identifying the theses and their semantic correlations to understanding how they are interconnected and mutually influence each other in Hegelian thought.

Click to Zoom

This causal approach provides us with a detailed and dynamic perspective on the work, revealing not only Hegel’s key ideas but also the internal logic that drives and interconnects them. It allows us to grasp the dialectical progression so characteristic of Hegel’s thought, where each thesis generates its own contradictions and leads to new syntheses.

Chapter-by-Chapter Textual Analysis

Following our global analysis of the work based on LLMs, this section is dedicated to an in-depth examination of the Phenomenology of Spirit. This detailed analysis is conducted chapter by chapter, utilizing the textual analysis features offered by Hellixia.

Introduction

Knowledge File

We begin with the Introduction, which we copy into a text file to use as a knowledge file. Next, we employ the Document Analysis > Semantic Flowchart Generator feature with the parameters listed below.

Click to Zoom

This method automatically generates Semantic Flowcharts based on the content of the introduction, thus facilitating the visualization and understanding of key concepts. By integrating these excerpts directly into Hellixia, we benefit from a thorough and contextualized analysis, enhancing our ability to navigate and interpret the complex ideas presented in the introduction.

Click to Zoom

The percentages indicated in the comments of the nodes represent the approximate location of the concepts within the knowledge file. This feature allows for a visualization of the distribution of key ideas throughout the analyzed text.

After repeating exactly the same workflow with the same language model (Sonnet), we obtain the diagram below, which significantly differs from the previous one.

Click to Zoom

Both representations are interesting, with the second one being more detailed and closely aligned with the structure of the text. This variation illustrates well the non-deterministic nature of the LLMs used by Hellixia. Indeed, even with identical parameters, LLMs can produce divergent results, not only due to their sensitivity to prompts but also because of the probabilistic nature of token generation.

This non-determinism highlights the crucial importance of expert intervention in the analysis process. While Hellixia facilitates the generation of complex semantic diagrams, the interpretation and validation of the results always require human expertise to ensure the accuracy and relevance of the generated graphs.

Thus, these graphs are not merely algorithmic products but starting points for critical reflection and deeper exploration of Hegelian ideas. They also demonstrate the flexibility and richness of modern semantic analysis tools, while reminding us of the need for a balanced approach between technology and human expertise.

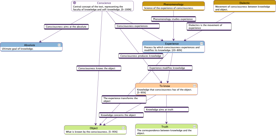
Summary

Another method for analyzing a text, particularly when it is large, is to begin by summarizing it. To do this, instead of using a knowledge file, we create a node in a new graph and directly copy the introduction of the Phenomenology of Spirit into the comment of this node.

We then use Hellixia’s Comments > Node Comment Condenser feature to summarize the comment. This functionality automates the synthesis of the introduction’s main ideas, reducing the amount of text to analyze while preserving the essential concepts.

Click to Zoom

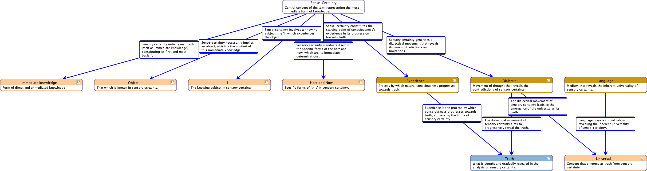
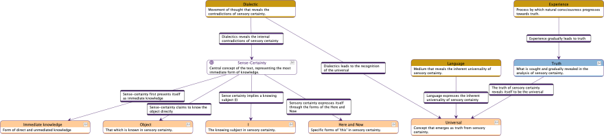
I- Sensuous-Certainty

We continue our analysis by focusing on the first chapter, titled Sensuous Certainty. To do this, we copy this chapter into a text file, which we use as a knowledge file for the Document Analysis > Semantic Flowchart Generator feature.

We also generate a Causal Semantic Diagram to analyze this chapter. This approach allows us to visualize the causal links between the concepts. By incorporating a causal dimension into the analysis, we gain a deeper understanding of the internal dynamics of Sensuous Certainty and how the ideas develop and interconnect within this chapter.

To do this, we use Hellixia’s Document Analysis > Causal Semantic Diagram Generator feature, configured with the following parameters:

Click to Zoom

We obtain the causal semantic diagram below:

Click to Zoom

While examining the generated graph, we identified a significant inconsistency: the causal relationship between “Dialectic” and “Sense Certainty” appears to be reversed compared to the content of the comment associated with the arc.

To address this anomaly, we remove all arcs from the graph and use Hellixia’s Causal Relationship Finder function, which is specifically designed to search for potential causal relationships between the different nodes in the graph.

Click to Zoom

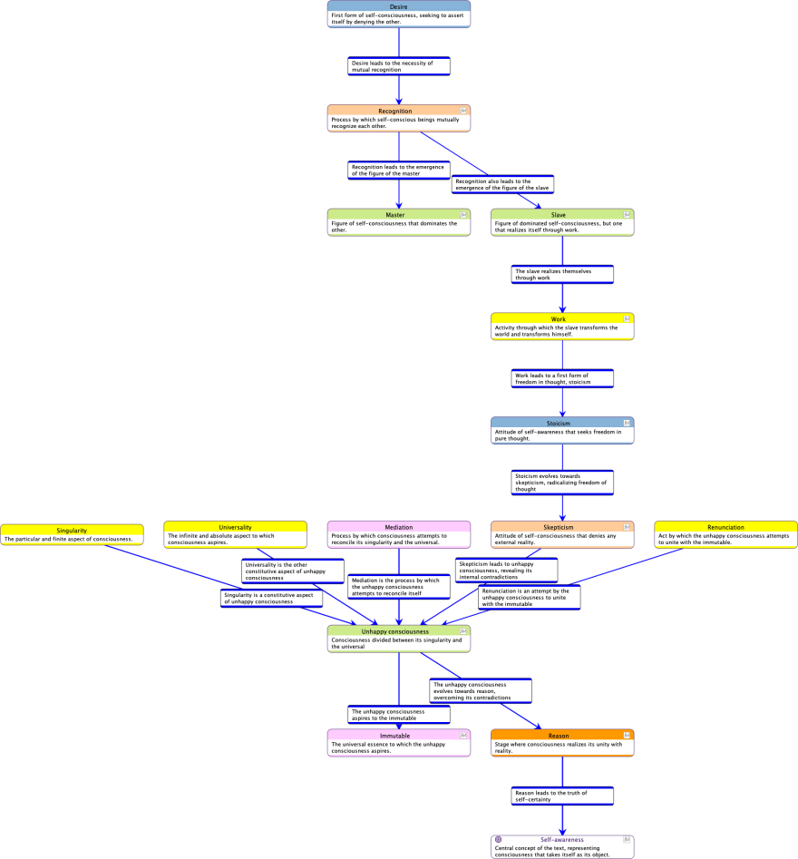
II- Perception

We proceed with the analysis of the second chapter, Perception, by generating a new Semantic Flowchart (using the same parameters as before). The resulting graph is shown below:

Click to Zoom

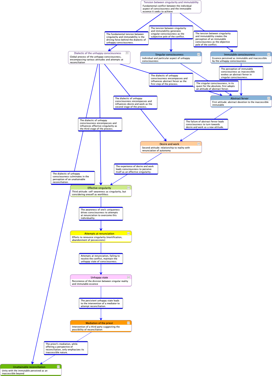
As we can see, this graph contains a node titled “Sophistic of Perception.” To delve deeper into this concept, we create a new node in another graph with Sophistic of Perception as the comment, then use the Comments > Node Comment Elaborator function to obtain a more detailed description of this notion. We then generate a causal semantic diagram centered on this elaborated comment to better understand the causal relationships surrounding this concept.

Click to Zoom

III- Force and Understanding - Phenomenon and Supersensible World

Our analysis continues with the examination of the chapter Force and Understanding - Phenomenon and Supersensible World. This chapter stands out due to its length, spanning 40 pages in the original pagination, in contrast to the 15 and 22 pages of the first two chapters we studied.

To address the complexity of this substantial chapter, we once again apply our method of generating a Semantic Flowchart from the knowledge file containing the chapter.

This diagram provides a highly condensed summary of the chapter. However, we feel the need for more detailed explanations regarding these different concepts. To address this, we use the Comments > Node Comment Elaborator function and obtain the detailed graph below:

Click to Zoom

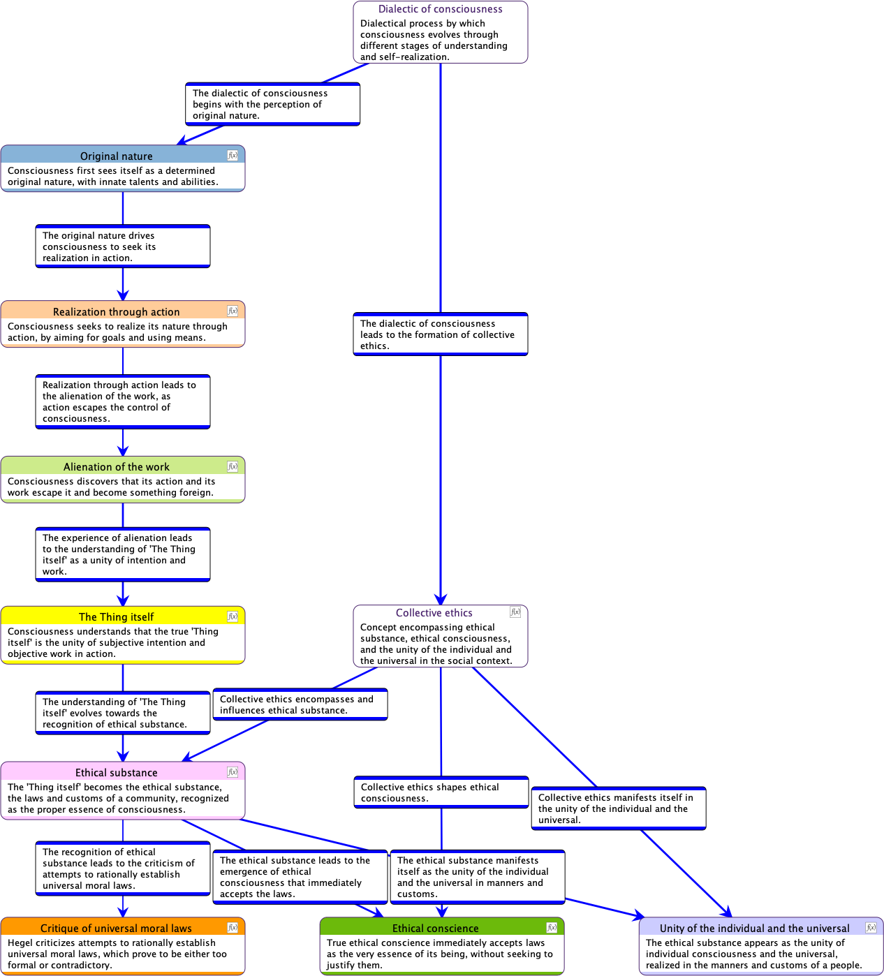
IV- The Truth of Self-Certainty

We continue our analysis with the fourth chapter, The Truth of Self-Certainty, which is even longer than the previous one (60 pages).

Knowledge File

We begin by generating a Semantic Flowchart from the knowledge file containing the chapter to visualize the key concepts.

To deepen our analysis, we generate a Causal Semantic Diagram. We then remove all the arcs and apply the Causal Relationship Finder function to refine the final result.

Click to Zoom

Summary

Given the substantial length of this chapter, we also analyze its summary here.

Here is the workflow used for this analysis:

  1. Creation of a new graph.
  2. Creation of a node containing the complete text of the chapter in the comment.
  3. Use of the Comments > Node Comment Condenser function to summarize the text.
  4. Application of the Semantic Flowchart Generator on the condensed node.
  5. Copying the generated nodes (except the original node containing the summary) into a new graph.
  6. Removal of all arcs in the new graph.
  7. Use of the Causal Relationship Finder function with the configuration below:
Click to Zoom

We obtain the following causal graph, in which two latent variables have been created automatically (corresponding to the two uncolored nodes).

Click to Zoom

V- Certainty and Truth of Reason

We continue our analysis with the fifth chapter, Certainty and Truth of Reason, which is significantly longer than the previous one, with approximately 215 pages. After an introduction of about ten pages, this chapter is divided into three sections: The Observant Reason (113 pages), The Self-Actualization of Rational Self-Consciousness (43 pages), and The Individuality that is, in Its Own Eyes, In Itself and for Itself Real (46 pages).

Knowledge File

The knowledge file for this chapter contains approximately 90,000 tokens (estimated using Hellixia’s Doc-To-Node function). We are therefore technically able to process this chapter in its entirety without having to divide it into subchapters. Given the challenges posed by very large knowledge files, Gemini emerges as a more efficient alternative to Sonnet, which has been our preferred option until now.

Semantic Flowchart

We begin by creating a Semantic Flowchart using the default complexity level to identify and visualize the key concepts.

Click to Zoom

In line with the scope of the chapter, the resulting diagram proves to be particularly rich and detailed.

Semantic and Causal Network

We therefore decide to adopt a new approach for this chapter. We generate a semantic graph based on the keywords Chapters and Sections.

Click to Zoom

We obtain the semantic network below, where the connections represent the correlations found between the embeddings (vectors encoding the semantics) generated from the nodes and their comments.

Click to Zoom

We then remove all the correlations and apply theCausal Relationship Finder function to uncover the causal relationships between these nodes.

Click to Zoom

The resulting graph effectively captures the organizational structure of the chapter, as expected.

Do not hesitate to right-click on the image and open it in a new tab to zoom in.

To avoid oversimplifying, we use the Comments > Node Comment Elaborator function on the comments of the leaf nodes (the subsections) to obtain more comprehensive explanations.

Click to Zoom

Finally, we choose to condense the comments using Comments > Node Comment Condenser, thereby adjusting the complexity to an intermediate level.

Click to Zoom

Summary

Due to the substantial length of this chapter, we also analyze its summary using the same workflow described for the analysis of the previous chapter.

The following causal graph has been obtained, with the automatic creation of two latent variables represented by the uncolored nodes.

Click to Zoom

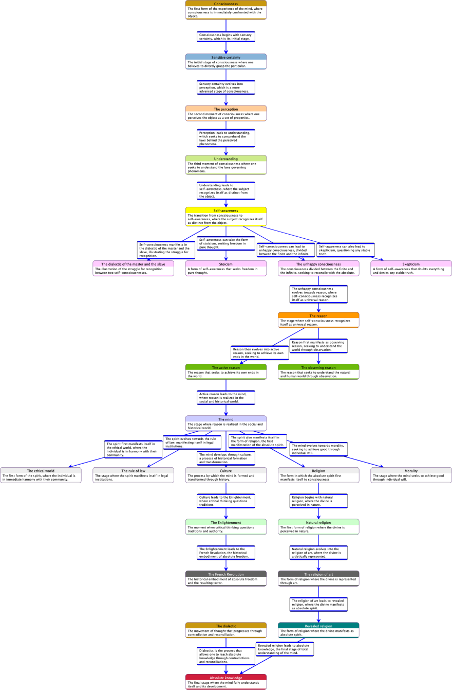
VI- The Spirit

We continue our analysis with Chapter VI, The Spirit, the longest in the Phenomenology of Spirit, comprising 245 pages. We use the same workflows that were employed for the analysis of the previous chapter.

Semantic Flowchart

Our first step is to generate a Semantic Flowchart at the standard complexity level, allowing us to identify and represent the essential concepts found in these 245 pages.

Click to Zoom

Semantic and Causal Network

Continuing from our analysis of the previous chapter, we proceed to create a causal diagram representing the structure of the chapter The Spirit.

Our approach is broken down as follows:

  1. First, we generate a semantic network based on the keywords Chapters and Sections.
  2. Next, we remove all the arcs from the resulting network.
  3. We then apply the Causal Relationship Finder to all the nodes in the network.
  4. Finally, we use the Pairwise Causal Link function to reconstruct the original hierarchical structure of the chapter (green arcs in the graph below).
Click to Zoom

This methodical approach allows us to obtain a causal diagram that accurately reflects the organization and conceptual relationships within the chapter studied.

Do not hesitate to right-click on the image and open it in a new tab to zoom in.

To preserve the richness of the content, we apply the Comments > Node Comment Elaborator function to the leaf nodes, representing the subsections, to enhance their descriptions.

Click to Zoom

We conclude by applying Comments > Node Comment Condenser to establish an intermediate level of detail in the comments.

Click to Zoom

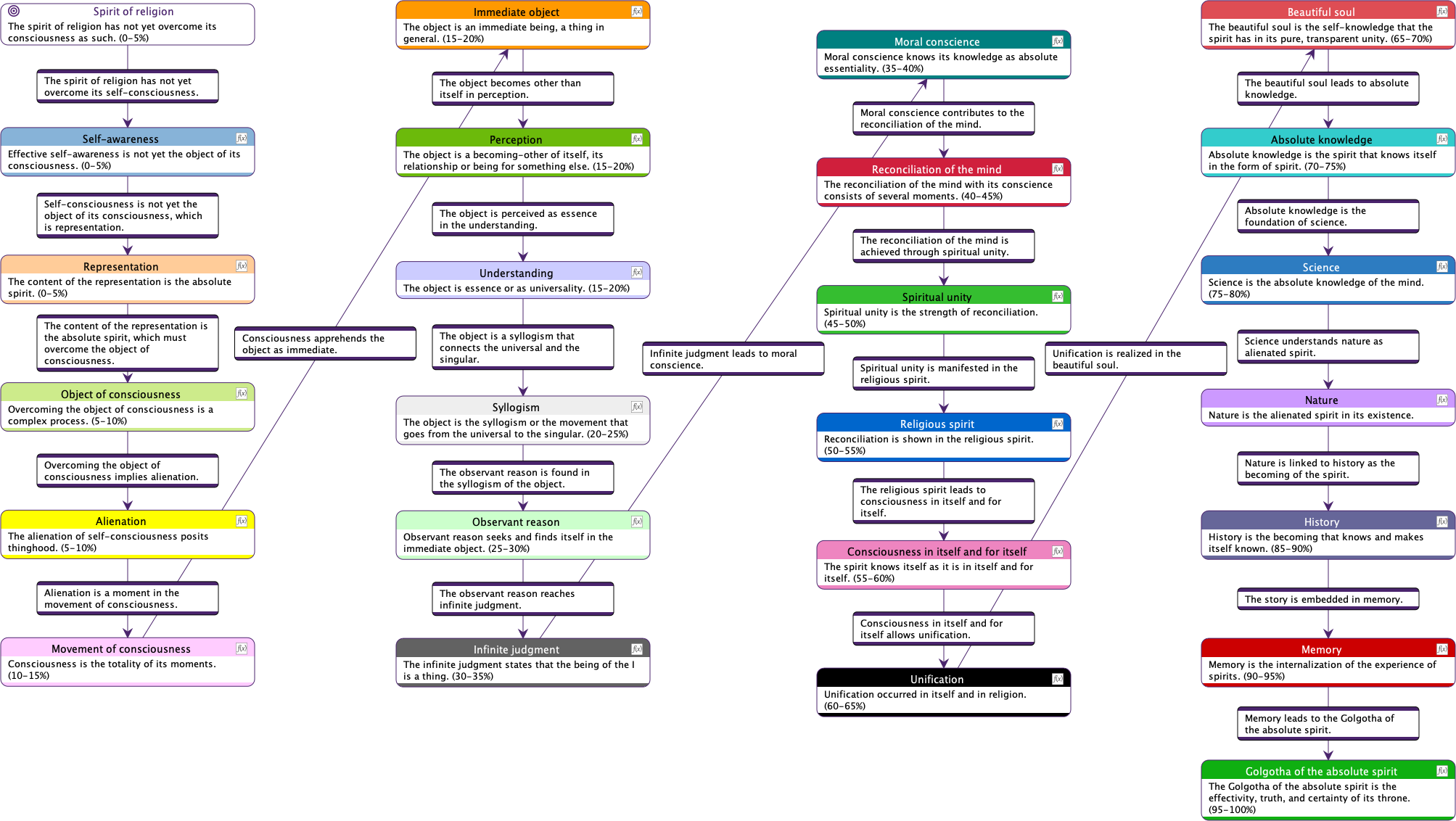
VII- Religion

Our study continues with Chapter VII, titled Religion (116 pages). We replicate the methods used in the examination of the two previous chapters.

Semantic Flowchart

We begin our analysis by creating a Semantic Flowchart to extract and visualize the key concepts scattered throughout these 116 pages.

Click to Zoom

Semantic and Causal Network

Now, in our analytical approach, we develop a causal diagram that depicts the internal organization of the chapter Religion.

Click to Zoom

This procedure results in a causal diagram that accurately captures the arrangement and connections between the key concepts of the chapter examined.

Do not hesitate to right-click on the image and open it in a new tab to zoom in.

To maintain the informational density, we use the Comments > Node Comment Elaborator function on the terminal nodes, corresponding to the subsections, to deepen their descriptions.

Click to Zoom

To conclude our analysis, we use Comments > Node Comment Condenser to obtain comments of moderate complexity.

Click to Zoom

VIII- Absolute Knowledge

Our study concludes with the examination of the final chapter, Absolute Knowledge, which spans 23 pages.

To begin this new phase, we generate a Semantic Flowchart using GPT-4o, setting the complexity to the highest level to ensure a detailed coverage of the chapter.

This process generates the following diagram, which highlights 25 nodes representing the major concepts of this final chapter.

Click to Zoom

To finalize our analysis, we aim to preserve the richness of information while maintaining optimal clarity.

We proceed in two steps:

  1. First, we apply the Comments > Node Comment Elaborator function to enrich the comments with additional details.
  2. Then, we use the Comments > Node Comment Condenser function to summarize these elaborated comments.

This two-step approach allows us to achieve an optimal balance between the depth of information and conciseness, ensuring a level of detail that precisely matches our analytical needs.

Click to Zoom