Skip to Content
BayesiaLabPrices & Licensing

Prices & Licensing

The BayesiaLab platform is the world’s leading software suite for generating, manipulating, analyzing, and deploying Bayesian networks. Beyond the core program, BayesiaLab Professional, a range of modules allows for incorporating Bayesian networks into many types of research projects.

This document guides you through all the licensing options to help you determine the ideal BayesiaLab configuration for your particular application.

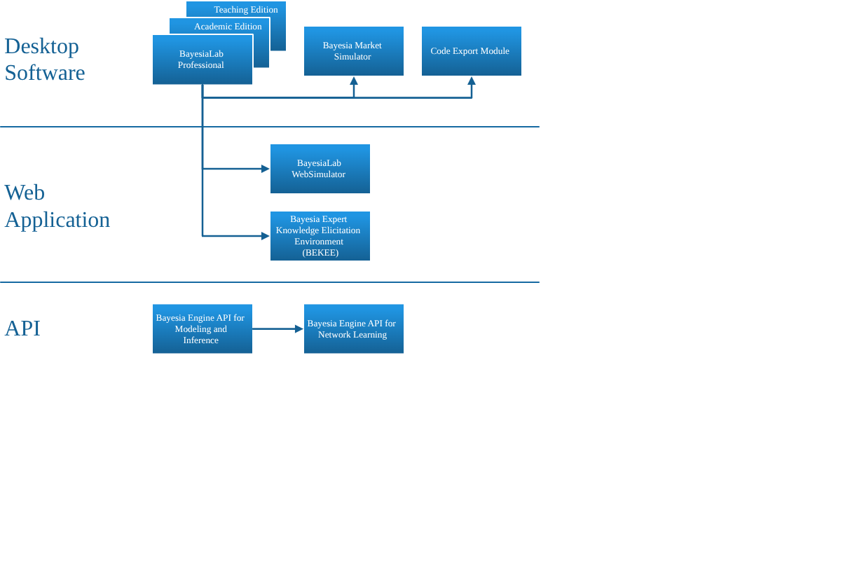
The BayesiaLab software platform encompasses three types of programs: desktop software, web applications, and application program interfaces (API).

BayesiaLab Software Portfolio

Licensing Options & Management, Configurations, & Prices

Prices & Licensing – Bayesia