Skip to Content

Atopic Dermatitis

Click to Zoom

Atopic Dermatitis, commonly known as eczema, manifests as red, itchy, and occasionally painful rashes, affecting both children and adults to varying degrees.

This section examines the many facets of atopic dermatitis, where genetic, environmental, and immunological factors converge to influence its development and progression. To better understand this complex disease, we use Hellixia to generate causal Bayesian networks, which provide a structured framework for deciphering cause-and-effect relationships.

But first, we’ll start with a semantic analysis of the domain to get an overview of the main concepts, variables, and relationships in the field of atopic dermatitis.

Semantic and Hierarchical Semantic Networks

We create the node “Atopic Dermatitis” and then go through our usual workflow for creating a semantic network and then a hierarchical semantic network (see previous sections, e.g., Hamlet) to perceive the semantic landscape surrounding atopic dermatitis and lay the foundations for a deeper understanding of its underlying dynamics.

Click to Zoom
Loading SVG...
Click to Zoom
Loading SVG...
Click to Zoom
Click to Zoom

We finally select the factors only (i.e., we focus on the higher level of this hierarchical network), and use the Hellixia Report Analyzer to generate a concise summary of the Relationship Analysis Report.

Click to Zoom

Causal Network Generator

Having gained an overall understanding of the domain through semantic networks, we now move on to the construction of Causal Bayesian Networks using Hellixia’s new capabilities that will be released in BayesiaLab 11.2.

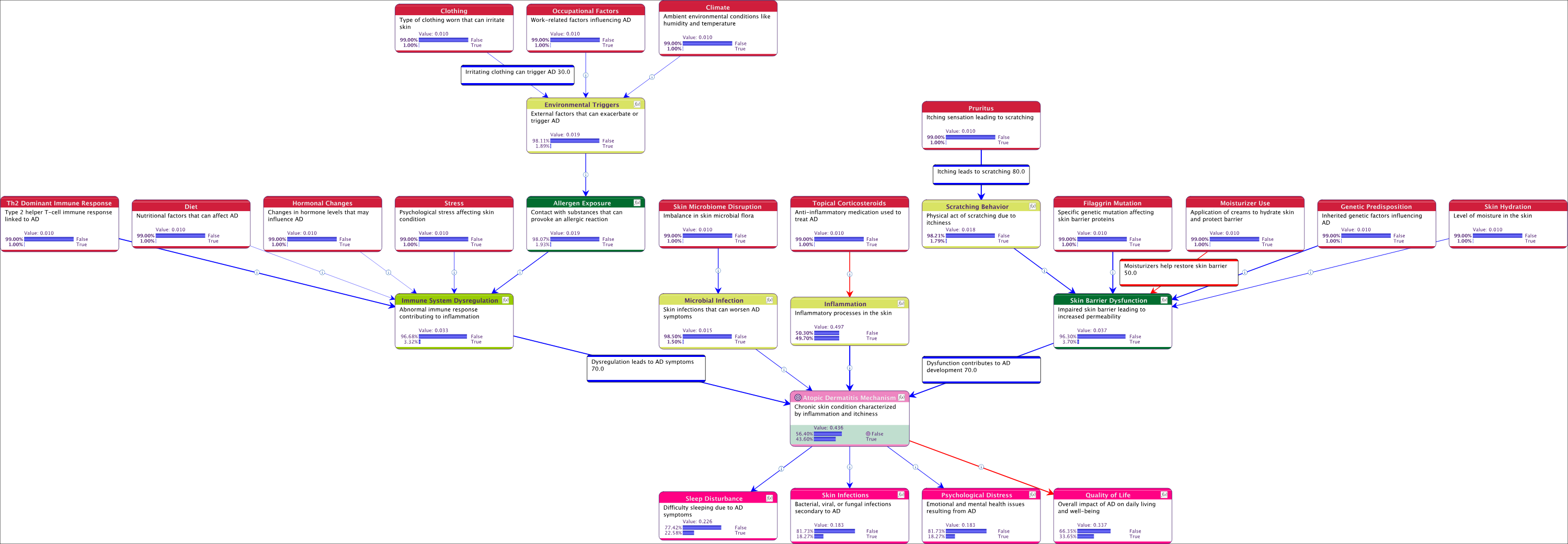
Atopic Dermatitis Mechanism

We start by creating a node called “Atopic Dermatitis Mechanism”, then select the Causal Network Generator feature.

Click to Zoom

After one or two minutes (the prompt is quite complex), we obtain a fully specified Causal Bayesian Network (graph and probabilities). This network is characterized by causally oriented arcs, each accompanied by a concise explanation of the causal relationship and an estimate of the causal effect, scaled between -100 (shown in red) and 100 (shown in blue). To translate these causal effects into conditional probability tables, we use a new BayesiaLab formula, DualNoisyOr(), specially designed to integrate positive and negative effects between Boolean variables.

Click to Zoom
Click to Zoom

Naturally, the networks generated by Hellixia MUST undergo rigorous evaluation by Subject-Matter Experts. This verification is crucial not only from a qualitative point of view to ensure that the network accurately represents real causal relationships but also from a quantitative point of view to confirm the relevance of the suggested causal effects.

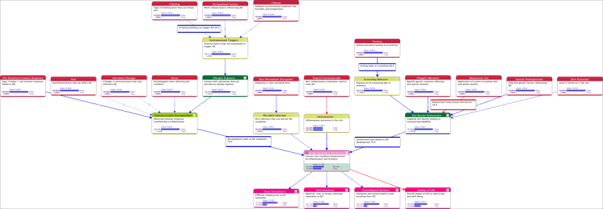
Microbial Infection

Let’s delve further into this domain by exploring the underlying causes of “Microbial Infection.” To do this, we select the respective node in the network and proceed to the Causal Network Generator.

Click to Zoom

Displayed below is the generated causal network, showcasing the expanded view with detailed aspects of Microbial Infection. The yellow nodes are common to both the original and expanded networks, the grey nodes represent the original network nodes only, and the red nodes indicate the newly added dimensions specific to microbial infection.

Click to Zoom

We finally use the Hellixia Report Analyzer to generate a concise summary of the (Causal) **Relationship Analysis Report. **

Click to Zoom

Causal Relationships Finder

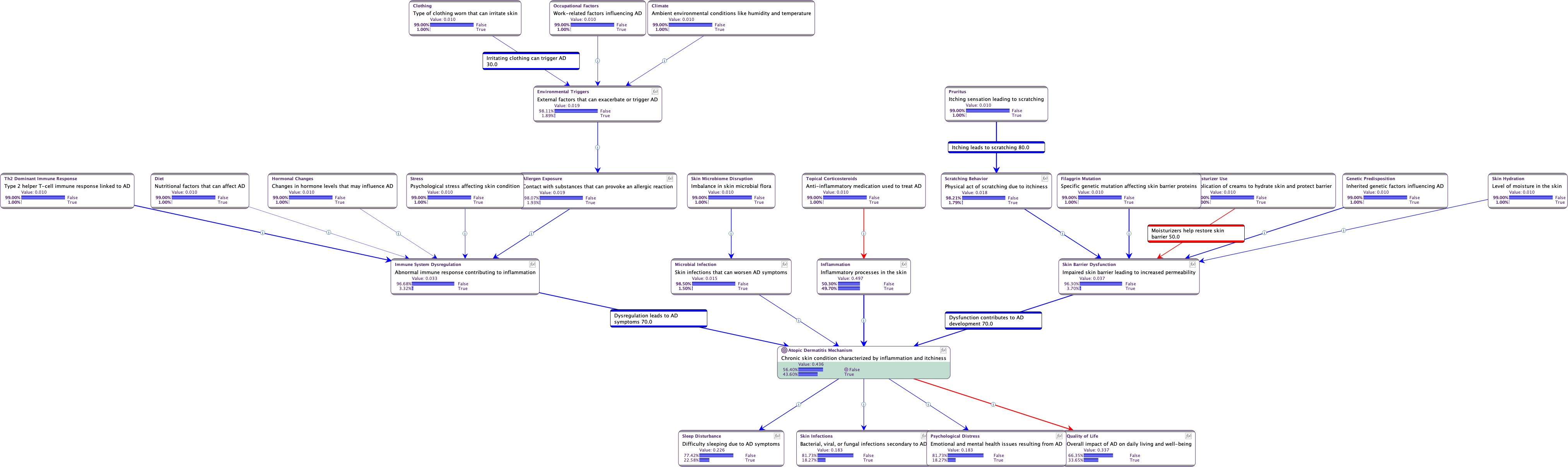
We will now adopt a different workflow to construct a Causal Network for Atopic Dermatitis. We start by using Hellixia’s Dimension Elicitor to identify relevant dimensions. With these nodes generated, we diverge from our usual practice of generating embeddings for semantic networks. Instead, we utilize Hellixia’s new Causal Relationships Finder feature to automatically create a Causal Network based on our set of selected nodes.

We select a range of keywords to guide the Dimension Elicitor process in Hellixia, encompassing various aspects of the domain under study. These keywords include ‘Accelerators,’ ‘Catalyzers,’ ‘Causes,’ ‘Drivers,’ ‘Mechanisms,’ ‘Consequences,’ ‘Symptoms,’ ‘Inhibitors,’ ‘Moderators,’ ‘Preventers,’ and ‘Treatments.’

Click to Zoom
Loading SVG...
Click to Zoom
Loading SVG...

We run the Causal Relationships Finder on the nodes elicited for the Atopic Dermatitis Mechanism. This tool examines potential causal connections among these nodes and, if required, generates latent variables to enhance the network’s explanatory power.

Click to Zoom

Similar to the Causal Network Generator, the tool does more than identify causal links; it also quantifies the causal effects, which are represented on a scale ranging from -100 (indicated in red) to 100 (indicated in blue).

Click to Zoom

We conclude this section by utilizing the Hellixia Report Analyzer, which efficiently generates a concise summary of the (causal) Relationship Analysis Report for this latest network.

Click to Zoom