Skip to Content

Delays in Scheduled Flight Departures

Click to Zoom

In the complex and dynamic field of air transport, it is crucial for airlines to understand and mitigate flight delays. With the advent of sophisticated analytical tools like Hellixia, we now have the opportunity to dive deeper into the drivers behind these delays.

This article explores the application of Hellixia in creating of Causal Bayesian Networks (CBN), a method that goes beyond traditional data analysis to uncover the causes of flight delays.

Using Hellixia for this purpose represents a significant advance in the field of causal analysis. By building causal Bayesian networks, we can map the complex web of drivers contributing to delays, from adverse weather conditions to logistical challenges.

In the following sections, we’ll look at how Hellixia facilitates the construction of causal networks and the insights they provide in an effort to prevent flight delays.

Semantic and Hierarchical Semantic Networks

First, we will perform a semantic analysis of the domain to obtain an overview of the key concepts and variables within the aircraft delay domain.

For our analysis of “Delays in scheduled flight departures”, we start by building a semantic network, followed by a hierarchical semantic network, similar to our previous workflows (for example, as demonstrated with Hamlet). This process is essential for mapping the semantic landscape surrounding flight delays, providing a solid foundation for understanding the underlying dynamics of this issue.

  • We begin our analysis by creating a node entitled “Delays in scheduled flight departures” and proceed to use Hellixia’s Dimension Elicitor, using two distinct groups of keywords: Ancestors and Descendants. This approach allows us to explore what leads to and results from flight delays.
Click to Zoom
  • We carefully examine the dimensions provided by Hellixia, removing anything seem extraneous or irrelevant to our analysis.
  • Next, we exclude ‘Delays in scheduled flight departures’ and run the Embedding Generator on the remaining nodes. This step is crucial to understanding the semantic relationships linked to their names and comments.
  • We have two large sets of nodes: one representing “Ancestors” (42 nodes) and the other “Descendants” (69 nodes).
  • Our approach is to learn a separate network for each group. To do this, we define specific constraints that prohibit relationships between nodes that do not belong to the same class.
Click to Zoom
  • Then, we run the Maximum Weight Spanning Tree algorithm to find the most significant semantic relationships between nodes.
  • To improve interpretability, we change the node styles to Badges, displaying the Node Comments.
  • Next, we run the Dynamic Grid Layout to position the nodes on the graph. It’s important to note that this algorithm is not deterministic, resulting in random orientations - vertical, horizontal or mixed. As a result, we may have to apply this layout several times to get a configuration that matches your preferences.
  • Next, we switch to Validation Mode F5 and opt for the Skeleton View.
  • Since our network doesn’t represent causal relationships, the Skeleton view is particularly useful as only it shows the connections between nodes, but avoids showing the arrowheads that normally indicate arc direction.
Click to Zoom
  • Next, we run Variable Clustering. This step categorizes variables that are similar, grouping them based on the semantic relationships identified between them.
Click to Zoom
Click to Zoom

We can now proceed with creating two hierarchical semantic networks.

  • Opening Class Editor: To begin, we access the Class Editor and then run the Class Description Generator. This generates descriptive names for the factors we’re examining.
Click to Zoom
  • Exporting Descriptions: Next, we use the Export Descriptions function to save the newly created factor descriptions.
  • Returning to Modeling Mode: We then switch back to Modeling Mode F4 and conduct Multiple Clustering to create latent variables.
  • Running the Structural Learning Algorithm (Taboo): We run the Taboo algorithm for structural learning, and make sure that the Delete Unfixed Arcs option is selected.
  • Renaming Latent Variables with Exported Descriptions: We utilize the descriptions we previously exported as a Dictionary to rename the latent variables, adding clarity to our model.
  • Switching to Validation Mode F5 and Running Node Force: Finally, we go back to Validation Mode F5 and run the Node Force analysis, which helps us understand the dynamics and strength of the connections within our network.
Click to Zoom
Click to Zoom

Causal Networks

Having established an overall understanding of the domain via semantic networks, we’re now ready to move forward with the construction of causal Bayesian networks, taking advantage of the capabilities introduced in Hellixia as part of BayesiaLab version 11.2.

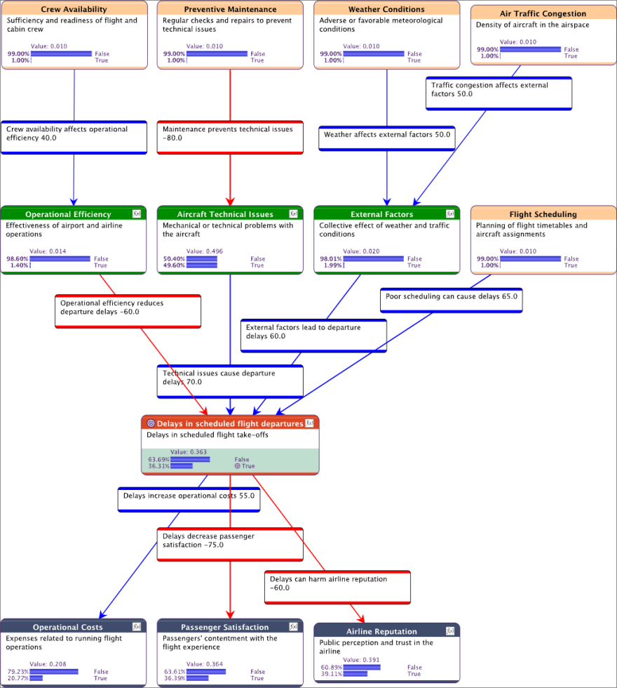
Low Complexity Causal Network Created Using the Causal Network Generator

We initiate the process by creating a node named Delays in Scheduled Flight Departures and then proceed to use the Causal Network Generator feature.

  • After one or two minutes, depending to the complexity of the prompt, we manage to generate a small but fully specified causal Bayesian network (graph and probabilities).
  • This network features directed arcs to signify causal relationships, with each arc accompanied by a succinct explanation of its causal link and an estimate of the effect, scaled from -100 (shown in red) to 100 (shown in blue).
  • To differentiate nodes by depth using different colors, we first run the Edit Class function. Next, we select Generate a Predefined Class - Depth. Next, we select the four depth classes that have been created and apply the Colors - Associate Random Colors with Classes function to assign distinct colors to each class.

Nodes marked with an icon representing a function are parameterized using BayesiaLab’s new DualNoisyOr() formula. This formula integrates both positive and negative interactions between Boolean variables (the causal effects returned by Hellixia).

Click to Zoom
Click to Zoom

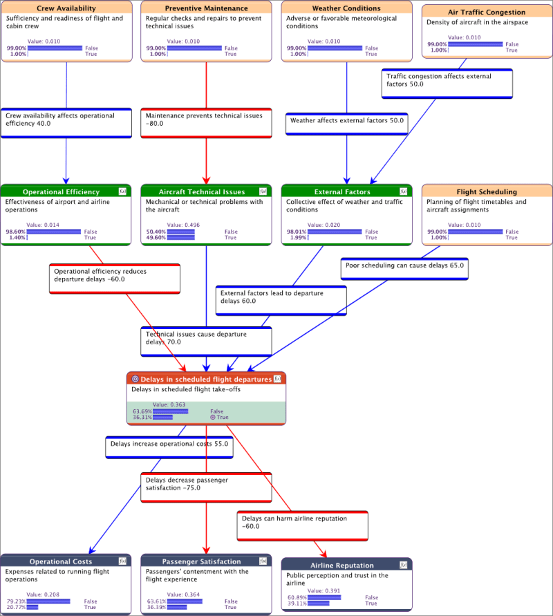
By selecting the Create Corresponding Structural Priors option in the Causal Network Generator wizard, we now have access to Structural Priors. The value of each prior is derived from the absolute value of the causal effect returned by Hellixia. In addition, the explanation provided for each prior corresponds to the description of its causal relationship. These structural priors can then be used later for network learning when relevant data becomes available.

Click to Zoom

To finalize this first causal network, we employ the Hellixia Image Generator to create unique icons for each node, based on the comment.

Click to Zoom

Higher Complexity Causal Network Created Using the Causal Network Generator

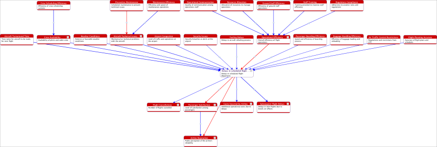
Let’s move on to the creation of a more complex causal network by setting Complexity to High.

Click to Zoom

The next crucial step is an in-depth examination of this automatically generated network. For example, we observe that Fueling Delays is identified as a direct cause. Interestingly, Aircraft Turnaround Time is also identified as a direct cause. This leads us to speculate that Fueling Delays could be a direct cause of Aircraft Turnaround Time, which would have an indirect effect on flight delays.

To verify this hypothesis, we select the two nodes, Fueling Delays and Aircraft Turnaround Time, and apply the Hellixia Pairwise Causal Link feature. This will help us ascertain the nature of the causal relationship between these variables.

Loading SVG...
Click to Zoom

Hellixia validates the existence of this causal relationship and accordingly updates the conditional probability distribution of Aircraft Turnaround Time. This update incorporates a DualNoisyOr() function with a coefficient of 0.75, reflecting the quantified impact of Fueling Delays on **Aircraft Turnaround Time. **

Following this update, our next step involves removing the direct link from Fueling Delays to Delays in Scheduled Flight Departures. Subsequently, we need to adjust the DualNoisyOr() formula to accurately reflect this change in the network’s structure.

Click to Zoom

Driven by curiosity to delve deeper, we select the relevant node to explore the causes of causes. For this, we once again make use of the Causal Network Generator, but on Fueling Delays.

Upon reviewing the newly added nodes and relationships, we identified that three relationships were incorrectly marked as negative, contrary to the descriptions in their respective link comments. To rectify this, we change the color of these links to accurately reflect their positive nature and accordingly update the DualNoisyOr() formula of Operational Efficiency.

Click to Zoom

Low Complexity Causal Network Created Using the Causal Relationship Finder

To conclude our analysis, we’re going to build a final causal network, this time using the Causal Relationship Finder function. Unlike the Causal Network Generator, which added new nodes for creating the network, this feature works directly with selected nodes. To begin with, we use the Dimension Elicitor tool to identify the 5 main Causes and 5 main Effects associated with Delays in Scheduled Flight Departures.

Click to Zoom
Loading SVG...
Click to Zoom

We proceed by selecting the 10 causes and effects, along with the Delays in Scheduled Flight Departures node. With these nodes selected, we then run the Hellixia Causal Relationships Finder to create the network.

As a result, we obtain the bow-tie network structure below.

Click to Zoom

This brings us to the end of our article. For further insights, we invite you to view the recorded webinar on this topic, which was conducted in January 2024.