Skip to Content
BayesiaLabBayesiaLab User GuideHellixiaExamplesPhilosophyHegel: Phenomenologie de l'Esprit (1807)

Hegel : Phénoménologie de l’Esprit (1807)

La Phénoménologie de l’Esprit de Georg Wilhelm Friedrich Hegel, publiée en 1807, est un pilier de la philosophie occidentale moderne, marquant un tournant dans l’histoire de la pensée. Souvent considérée comme l’un des ouvrages philosophiques les plus complexes et exigeants, elle continue d’influencer profondément la réflexion philosophique jusqu’à nos jours. Sa profondeur conceptuelle, son style dense et son langage particulièrement difficile en font un défi de taille, même pour les lecteurs avertis. Les termes abstraits et les constructions syntaxiques complexes employés par Hegel requièrent une attention soutenue et une réflexion approfondie pour être pleinement compris.

L’extrait ci-dessous illustre de manière représentative le style de cet ouvrage où Hegel explore les notions de conscience de soi, de reconnaissance et d’infinité à travers un jeu subtil de contradictions et d’unités.

La conscience de soi est en soi et pour soi en ce que, et par le fait qu’elle est en soi et pour soi pour un autre ; c’est-à-dire qu’elle n’est qu’en tant que quelque chose de reconnu. Le concept de cette sienne unité qu’elle a dans son redoublement, de l’infinité qui se réalise dans la conscience de soi, est un entrecroisement complexe et multivoque ainsi fait que, pour une part, les moments qui le constituent doivent être rigoureusement tenus à distance les uns des autres, et que par ailleurs ils doivent aussi en même temps être pris dans cette différenciation même et reconnus comme n’étant pas différenciés, ou toujours dans leur signification opposée. Le double sens de ce qui est différencié tient à l’essence de la conscience de soi, qui est d’être infiniment, ou immédiatement, le contraire de la déterminité dans laquelle elle est posée. L’explicitation du concept de cette unité spirituelle dans son redoublement nous exposera le mouvement de la reconnaissance.

Notre approche pour analyser la Phénoménologie de l’Esprit marque une évolution significative par rapport à nos analyses précédentes, comme celles réalisées sur Hobbes et Locke.

Alors qu’auparavant nous basions nos analyses sur les réseaux sémantiques (Dimension Elicitor pour identifier les dimensions clés liées aux ouvrages, génération d’embeddings, apprentissage non supervisé pour mettre en évidence les corrélations sémantiques), notre méthode actuelle utilise Hellixia pour générer deux types de visualisations conceptuelles :

  • Diagrammes de Flux Sémantiques qui illustrent la progression et l’enchaînement des concepts clés.
  • Diagrammes Sémantiques Causaux qui représentent les relations de cause à effet entre les concepts clés.

En outre, notre approche s’appuie sur les modèles de langage de grande taille (LLMs) de deux manières :

  • en exploitant directement les connaissances intégrées dans ces modèles, i.e. en puisant dans le vaste ensemble des textes ayant servi à leur apprentissage.
  • en utilisant Hellixia pour analyser des passages spécifiques, combinant ainsi le texte étudié et la connaissance intégrée des LLMs.

Grâce à Hellixia, l’étude de la Phénoménologie de l’Esprit devient une aventure intellectuelle plus accessible, offrant aux chercheurs, étudiants et passionnés de philosophie les outils nécessaires pour déchiffrer et apprécier pleinement la profondeur de la pensée hégélienne.

Cartographie Conceptuelle Globale

L’objectif principal est ici est d’identifier et hiérarchiser les concepts les plus fondamentaux de cet ouvrage philosophique complexe. Nous commencerons par dévoiler les concepts les plus importants, avant d’élargir notre analyse aux 25 concepts clés.

Cette approche hiérarchique permet de structurer la pensée hégélienne de manière accessible et ordonnée, facilitant ainsi la compréhension des interconnexions et des développements théoriques présents dans le texte. En mettant en lumière les concepts essentiels, nous offrons aux lecteurs une carte intellectuelle qui guide leur lecture et leur étude, rendant moins ardu l’exploration des idées abstraites et souvent ésotériques de Hegel.

Diagramme de Flux Sémantique - Simple

Nous présentons ici une méthode pour élaborer un diagramme de flux sémantique exploitant directement les connaissances intégrées dans les LLMs.

  1. Nous commençons par créer un nœud intitulé “Hegel : Phénoménologie de l’Esprit”.
  2. Après avoir sélectionné ce nœud, nous utilisons la fonctionnalité Semantic Flowchart Generator d’Hellixia.
  3. Nous configurons les paramètres comme illustré dans la capture d’écran ci-dessous :
Click to Zoom

Le processus génère le diagramme de flux sémantique ci-dessous :

Loading SVG...

Ce diagramme décrit un processus de développement progressif de la conscience humaine. Chaque étape représente une forme plus sophistiquée de prise de conscience et de compréhension, avec l’aboutissement ultime du savoir absolu, une connaissance totale intégrée du monde et de soi-même. Ce modèle vise à expliciter comment les individus parviennent à une connaissance de plus en plus approfondie de la réalité et de leur propre nature. Hegel conçoit ce cheminement comme une ascension vers l’Esprit absolu, où la conscience atteint sa pleine réalisation.

Diagramme de Flux Sémantique - Complexité modérée

Nous poursuivons notre analyse globale en augmentant légèrement la complexité du diagramme. Pour ce faire, nous créons un nouveau graphe et répétons les étapes précédentes, mais avec deux différences notables dans notre démarche. Tout d’abord, nous laissons le nom par défaut du nœud (“N1”) inchangé. Nous utilisons ensuite le champ General Context pour indiquer “Hegel : Phénoménologie de l’Esprit”, comme spécifié dans la configuration ci-dessous :

Click to Zoom

Ce changement d’approche n’est pas arbitraire ; il résulte de divers tests effectués avec différents moteurs de LLMs et configurations. Il est crucial de garder à l’esprit que, en raison de la complexité des prompts générés par Hellixia, de simples modifications d’options peuvent entraîner la génération de modèles significativement différents. C’est pourquoi ces outils doivent être considérés comme des assistants : l’analyse experte demeure TOUJOURS indispensable pour valider ou modifier les modèles générés.

Le diagramme de flux sémantique ainsi généré présente une vision plus nuancée et détaillée des interconnexions entre les idées hégéliennes, offrant une représentation visuelle plus fidèle et accessible de la complexité théorique de l’ouvrage.

Click to Zoom

Développement des commentaires

Pour approfondir notre compréhension de ces concepts clés, nous exploitons les fonctionnalités récemment intégrées à Hellixia, qui nous permettent de développer ou de résumer les commentaires associés aux nœuds sélectionnés (Node Contextual Menu > Properties > Comments).

Cette capacité d’expansion et de synthèse des commentaires offre une flexibilité remarquable dans notre exploration de la Phénoménologie de l’Esprit. Quand une analyse approfondie est nécessaire, nous pouvons développer ces commentaires pour accéder à des explications détaillées et contextualisées.

Si nous souhaitons une vue d’ensemble un peu plus concise, nous pouvons bien entendu résumer l’élaboration générée précédemment.

Cette fonctionnalité nous permet de naviguer de manière fluide entre différents niveaux de complexité. Nous pouvons ainsi adapter notre lecture aux besoins spécifiques de notre analyse, passant aisément d’une vue macroscopique des idées de Hegel à un examen microscopique de leurs nuances et implications.

Diagramme Causal - Complexité élevée

Pour cette dernière analyse globale, nous adoptons une approche causale plus approfondie. Cette méthode se déroule en deux étapes. Dans un premier temps, nous générons un réseau sémantique en utilisant le mot-clé Theses. Cette démarche nous permet d’extraire et de mettre en lumière les 25 principales thèses qui structurent l’ouvrage de Hegel.

Click to Zoom

Ces thèses représentent les piliers conceptuels sur lesquels repose l’édifice philosophique de la Phénoménologie.

Click to Zoom

Ensuite, nous passons à une analyse plus fine en recherchant les relations causales qui lient ces concepts entre eux en utilisant la fonction d’Hellixia : Causal Relationship Finder. Cette étape est cruciale car elle nous permet de dépasser la simple identification des thèses et leurs corrélations sémantiques pour comprendre comment elles s’articulent et s’influencent mutuellement dans la pensée hégélienne.

Click to Zoom

Cette approche causale nous offre ainsi une perspective détaillée et dynamique sur l’œuvre, révélant non seulement les idées maîtresses de Hegel, mais aussi la logique interne qui les anime et les interconnecte. Elle nous permet de saisir la progression dialectique si caractéristique de la pensée de Hegel, où chaque thèse engendre ses propres contradictions et conduit à de nouvelles synthèses.

Analyse Textuelle Chapitre par Chapitre

Suite à notre analyse globale de l’ouvrage basée sur les LLMs, nous consacrons cette section à un examen approfondi de la Phénoménologie de l’Esprit. Cette analyse détaillée est menée chapitre par chapitre, en exploitant les fonctionnalités d’analyse textuelle offertes par Hellixia.

Introduction

Fichier de Connaissance

Nous commençons par l’Introduction, que nous copions dans un fichier texte afin de l’utiliser comme fichier de connaissance. Ensuite, nous employons la fonction Document Analysis > Semantic Flowchart Generator avec les paramètres ci-dessous.

Click to Zoom

Cette méthode permet de générer automatiquement des diagrammes de flux sémantique basés sur le contenu de l’introduction, facilitant ainsi la visualisation et la compréhension des concepts clés. En intégrant ces extraits directement dans Hellixia, nous bénéficions d’une analyse approfondie et contextualisée, optimisant notre capacité à naviguer et à interpréter les idées complexes de l’introduction.

Click to Zoom

Les pourcentages indiqués dans les commentaires des nœuds représentent approximativement la localisation des concepts dans le fichier de connaissance. Cette fonctionnalité permet de visualiser la répartition des idées clés à travers le texte analysé.

Après avoir réitéré exactement le même workflow avec le même modèle de langage (Sonnet), nous obtenons le diagramme ci-dessous, qui diffère significativement du précédent.

Ces deux représentations sont toutes deux intéressantes, la seconde étant plus détaillée et collant plus à la structure du texte. Cette variation illustre bien le caractère non-déterministe des LLMs utilisés par Hellixia. En effet, même avec des paramètres identiques, les LLMs peuvent générer des résultats divergents non seulement en raison de leur sensibilité aux prompts, mais également au caractère probabiliste de la génération de tokens.

Ce non-déterminisme souligne l’importance cruciale de l’intervention experte dans le processus d’analyse. Bien qu’Hellixia facilite la génération de diagrammes sémantiques complexes, l’interprétation et la validation des résultats nécessitent toujours une expertise humaine pour garantir la précision et la pertinence des graphes générés.

Ainsi, ces graphes ne sont pas seulement des produits de l’algorithme, mais des points de départ pour une réflexion critique et une exploration plus approfondie des idées hégéliennes. Ils démontrent également la flexibilité et la richesse des outils d’analyse sémantique modernes, tout en rappelant la nécessité d’une approche équilibrée entre technologie et expertise humaine.

Résumé

Une autre méthode pour procéder à l’analyse d’un texte, particulièrement lorsque celui-ci est de grande taille, consiste à le résumer dans un premier temps. Pour ce faire, plutôt que d’utiliser un fichier de connaissance, nous créons un nœud dans un nouveau graphe et copions directement l’introduction de la Phénoménologie de l’Esprit dans le commentaire de ce nœud.

Nous utilisons ensuite la fonction Comments > Node Comment Condenser d’Hellixia pour résumer le commentaire. Cette fonctionnalité automatise la synthèse des idées principales de l’introduction, réduisant la quantité de texte à analyser tout en préservant les concepts essentiels.

I- La Certitude Sensible

Nous poursuivons notre analyse en nous concentrant sur le premier chapitre, intitulé “La Certitude Sensible”. Pour ce faire, nous copions ce chapitre dans un fichier texte, que nous utilisons comme fichier de connaissance pour la fonction Document Analysis > Semantic Flowchart Generator.

Nous générons également un diagramme sémantique causal pour analyser ce chapitre. Cette approche permet de visualiser les liens causaux entre les concepts. En intégrant une dimension causale à l’analyse, nous obtenons une compréhension plus approfondie des dynamiques internes de “La Certitude Sensible” et de la manière dont les idées se développent et s’interconnectent au sein de ce chapitre.

Pour ce faire, nous utilisons la fonction Document Analysis > Causal Semantic Diagram Generator d’Hellixia, configurée avec les paramètres suivants :

Click to Zoom

Nous obtenons le diagramme sémantique causal ci-dessous :

Click to Zoom

Lors de l’examen du graphe généré, nous identifions une incohérence significative : la relation causale entre “Dialectique” et “Certitude Sensible” semble inversée par rapport au contenu du commentaire associé à l’arc.

Face à cette anomalie, nous supprimons donc l’ensemble des arcs du graphe, et utilisons la fonction Causal Relationship Finder d’Hellixia dédiée entièrement à la recherche des relations causales pouvant exister entre les différents noeuds du graphe.

Click to Zoom

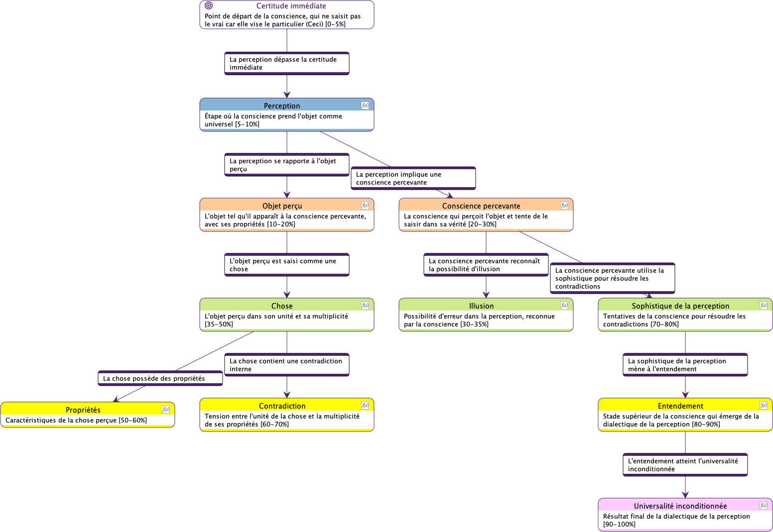
II- La Perception

Nous procédons à l’analyse du deuxième chapitre, La Perception, en générant à nouveau un diagramme de flux sémantique (avec les mêmes paramètres que précédemment). Le résultat obtenu est représenté dans le graphe ci-dessous :

Click to Zoom

Comme on peut le constater, ce graphe contient un nœud intitulé “Sophistique de la perception”. Afin d’approfondir ce concept, nous créons un nouveau nœud dans un autre graphe avec Sophistique de la perception comme commentaire, puis nous utilisons la fonction Comments > Node Comment Elaborator pour obtenir une description plus détaillée de cette notion. Nous générons ensuite un diagramme sémantique causal centré sur ce commentaire élaboré afin de mieux comprendre les relations causales entourant ce concept.

Click to Zoom

III- Force et Entendement - Phénomène et Monde Suprasensible

Notre analyse se poursuit avec l’examen du chapitre Force et Entendement - Phénomène et Monde Suprasensible. Ce chapitre se distingue par sa longueur, s’étendant sur 40 pages dans la pagination originale, ce qui contraste avec les 15 et 22 pages des deux premiers chapitres étudiés.

Pour aborder la complexité de ce chapitre substantiel, nous appliquons à nouveau notre méthode de génération d’un diagramme de flux sémantique du fichier de connaissance contenant le chapitre.

Ce diagramme offre un résumé très condensé de ce chapitre. Cependant, nous ressentons le besoin d’explications plus détaillées concernant ces différents concepts. Pour cela, nous utilisons la fonction Comments > Node Comment Elaborator et obtenons le graphe détaillé ci-dessous :

IV- La Vérité de la Certitude de Soi-Même

Nous poursuivons notre analyse avec le quatrième chapitre, La Vérité de la Certitude de Soi-Même, encore plus long que le précédent (60 pages).

Fichier de Connaissance

Nous commençons par générer un diagramme de flux sémantique sur le fichier de connaisance contenant le chapitre afin visualiser les concepts clés.

Pour approfondir notre analyse, nous générons un diagramme sémantique causal. Nous supprimons ensuite l’ensemble des arcs et appliquons la fonction Causal Relationship Finder afin d’améliorer le résultat final.

Click to Zoom

Résumé

Étant donné la longueur conséquente de ce chapitre, nous analysons également ici son résumé.

Voici le workflow utilisé pour cette analyse :

  1. Création d’un nouveau graphe
  2. Création d’un nœud contenant le texte complet du chapitre dans le commentaire
  3. Utilisation de la fonction Comments > Node Comment Condenser pour résumer le texte
  4. Application de la fonction Semantic Flowchart Generator sur le nœud condensé
  5. Copie des nœuds générés (sauf le nœud original contenant le résumé) dans un nouveau graphe
  6. Suppression de tous les arcs dans le nouveau graphe
  7. Utilisation de la fonction Causal Relationship Finder avec la configuration ci-dessous :
Click to Zoom

Nous obtenons le graphe causal suivant, dans lequel deux variables latentes ont été créées automatiquement (correspondant aux deux nœuds non colorés).

Click to Zoom

V- Certitude et Vérité de la Raison

Nous poursuivons notre analyse avec le cinquième chapitre, Certitude et Vérité de la Raison, encore bien plus long que le précédent, avec environ 215 pages. Après une introduction d’une dizaine de pages, ce chapitre se divise en trois sections : La raison observante (113 pages), L’effectivation par elle-même de la conscience de soi rationnelle (43 pages), et L’individualité qui à ses propres yeux est en soi et pour soi-même réelle (46 pages).

Fichier de Connaissance

Le fichier de connaissance de ce chapitre contient environ 90 000 jetons (estimation réalisée à l’aide de la fonction Doc-To-Node d’Hellixia). Nous sommes donc techniquement en mesure de traiter ce chapitre dans son intégralité, sans avoir à le diviser en sous-chapitres. Face aux défis posés par des fichiers de connaissance très volumineux, Gemini s’impose comme une alternative plus performante à Sonnet, jusque-là notre option préférée.

Diagramme de Flux Sémantique

Nous commençons par créer un diagramme de flux sémantique en utilisant le niveau de complexité par défaut, afin d’identifier et de visualiser les principaux concepts clés.

Click to Zoom

En accord avec l’ampleur du chapitre, le diagramme obtenu se révèle particulièrement riche et détaillé.

Réseau Sémantique et Causal

Nous décidons donc d’adopter une nouvelle approche pour ce chapitre. Nous générons un graphe sémantique en nous basant sur les mots clés Chapters et Sections.

Nous obtenons le réseau sémantique ci-dessous, où les connexions représentent les corrélations trouvées entre les embeddings (vecteurs codant la sémantique) générés à partir des nœuds et de leurs commentaires.

Click to Zoom

Nous supprimons ensuite toutes les corrélations et appliquons la fonction Causal Relationship Finder afin de découvrir les relations causales entre ces nœuds.

Click to Zoom

Le graphe résultant, sans créer de surprise, capture efficacement la structure organisationnelle du chapitre.

N’hésitez pas à faire un clic droit sur l’image et à l’ouvrir dans un autre onglet pour zoomer et lire plus facilement les commentaires.

Soucieux de ne pas simplifier à l’excès, nous employons la fonction Comments > Node Comment Elaborator sur les commentaires des nœuds feuilles (les sous-sections) afin d’obtenir des explications plus complètes.

Click to Zoom

En dernier lieu, nous optons pour la condensation des commentaires Comments > Node Comment Condenser, ajustant ainsi la complexité à un niveau intermédiaire.

Click to Zoom

Résumé

En raison de la longueur conséquente de ce chapitre, nous procédons également à l’analyse de son résumé en utilisant le même workflow que celui décrit pour l’analyse du chapitre précédent.

Le graphe causal suivant a été obtenu, avec la création automatique de deux variables latentes représentées par les nœuds non colorés.

Click to Zoom

VI- L’Esprit

Nous poursuivons notre analyse avec le chapitre VI, L’Esprit, le plus long de toute la Phénoménologie de l’Esprit, comprenant 245 pages. Nous utilisons les mêmes workflows que ceux employés pour l’analyse du chapitre précédent.

Diagramme de Flux Sémantique

Notre première étape consiste à générer un diagramme de flux sémantique au niveau de complexité standard, permettant de repérer et représenter les concepts essentiels identifiés dans ces 245 pages.

Click to Zoom

Réseau Sémantique et Causal

Dans la continuité de notre analyse du chapitre précédent, nous procédons à la création d’un diagramme causal représentant la structure du chapitre L’Esprit.

Notre démarche se décompose comme suit :

  1. Nous générons d’abord un réseau sémantique en nous appuyant sur les mots clés Chapters et Sections.
  2. Nous supprimons ensuite l’intégralité des arcs du réseau obtenu.
  3. Nous appliquons la fonction Causal Relationship Finder à l’ensemble des nœuds du réseau.
  4. Pour finir, nous utilisons la fonction Pairwise Causal Link dans le but de reconstituer la structure hiérarchique originelle du chapitre (arcs verts dans le graphe ci-dessous).
Click to Zoom

Cette approche méthodique nous permet d’obtenir un diagramme causal qui reflète fidèlement l’organisation et les relations conceptuelles au sein du chapitre étudié.

N’hésitez pas à faire un clic droit sur l’image et à l’ouvrir dans un autre onglet pour zoomer et lire plus facilement les commentaires.

Pour préserver la richesse du contenu, nous appliquons la fonction Comments > Node Comment Elaborator aux nœuds feuilles, représentant les sous-sections, afin d’enrichir leurs descriptions.

Click to Zoom

Nous terminons en appliquant Comments > Node Comment Condenser, afin d’établir un niveau de détail intermédiaire dans les commentaires.

Click to Zoom

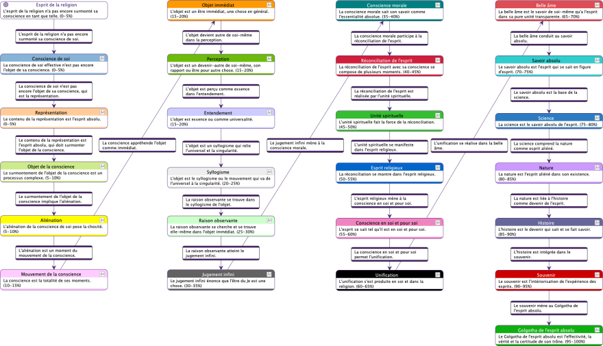
VII- La Religion

Notre étude se poursuit avec le chapitre VII, intitulé La Religion (116 pages). Nous reproduisons les méthodes employées lors de l’examen des deux précédents chapitres.

Diagramme de Flux Sémantique

Nous entamons notre analyse en créant un diagramme de flux sémantique dans le but d’extraire et de visualiser les notions clés disséminées sur ces 116 pages.

Click to Zoom

Réseau Sémantique et Causal

Maintenant notre approche analytique, nous développons un diagramme causal qui dépeint l’organisation interne du chapitre La Raison.

Click to Zoom

Cette procédure aboutit à un diagramme causal qui capture avec justesse l’agencement et les liens entre les concepts clés du chapitre examiné.

N’hésitez pas à faire un clic droit sur l’image et à l’ouvrir dans un autre onglet pour zoomer et lire plus facilement les commentaires.

Soucieux de conserver la densité informative, nous utilisons la fonction Comments > Node Comment Elaborator sur les nœuds terminaux, correspondant aux sous-sections, pour approfondir leurs descriptions.

Click to Zoom

Pour clore notre analyse, nous faisons appel à Comments > Node Comment Condenser afin d’obtenir des commentaires d’une complexité modérée.

Click to Zoom

VIII- Le Savoir absolu

Notre étude s’achève par l’examen du chapitre final, Le Savoir Absolu, qui s’étend sur 23 pages.

Pour entamer cette nouvelle phase, nous générons un diagramme de flux sémantique via GPT-4o, en paramétrant la complexité au plus haut niveau pour garantir une couverture détaillée du chapitre.

Ce processus génère le diagramme suivant, qui met en évidence 25 nœuds représentatifs des concepts majeurs de ce dernier chapitre.

Click to Zoom

Pour finaliser notre analyse, nous cherchons à préserver la richesse des informations tout en maintenant une clarté optimale.

Nous procédons donc en deux étapes :

  1. Nous appliquons d’abord la fonction Comments > Node Comment Elaborator pour enrichir les commentaires, les dotant de détails supplémentaires.
  2. Nous utilisons ensuite la fonction Comments > Node Comment Condenser pour résumer ces commentaires élaborés.

Cette approche en deux temps nous permet d’atteindre un équilibre optimal entre la profondeur de l’information et la concision, garantissant ainsi un niveau de détail qui correspond précisément à nos besoins analytiques.

Click to Zoom